向往的旅程—K3国际列车 北京-莫斯科7692公里 历时127小时,途经中蒙俄三国15天之旅

行程特色:
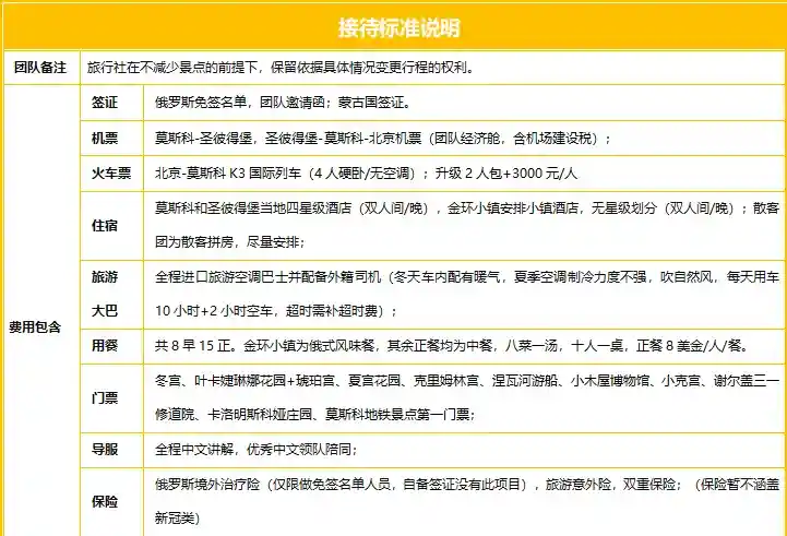
重要的事情说三遍:纯玩团 纯玩团 纯玩团
收多少小费?答:0
收多少自费?答:0
进多少购物店?答:0
收多少签证费?答:0
性价比之王
市场产品对比怎么样?
交通升级:升级内陆交通,莫斯科-圣彼得堡内陆升级飞机。不走回头路!
行程升级:主要景点均入内参观(市面上一些特价团这些景点都是外观的)入内参观:冬宫、叶卡婕琳娜花园+琥珀宫、夏宫花园、克里姆林宫、涅瓦河游船、小木屋博物馆、小克宫、谢尔盖三一修道院、卡洛明斯科娅庄园、莫斯科地铁等经典景点一网打尽!
住宿升级:7 晚四星级酒店住宿 +1晚金环小镇特色民宿+5 晚K3 次国际列车住宿,四人硬卧(无空调)或升级2 人高级包厢(需加3000元/人,含服务费)!
餐饮升级:共8早15正。金环小镇体验俄式风味餐,其他为中式团餐,正餐8美金/人/餐。
大礼包:独家赠送欢迎晚宴,涅瓦河游船!
【K3国际列车北京-莫斯科7692公里,历时127小时】
途经中蒙俄三国15天囧妈之旅



不知道怎么去怎么办?
北京起止 由领队带你出发
从北京出发,穿越蒙古,经过贝加尔湖,最终抵达莫斯科,这是一场横跨欧亚大陆的浪漫之旅。全程7692公里,穿越36座城市,一路历经四季、一路向北。游历多变的北国风光,景色美不胜收!

第一天 北京集合 出发
出国前的最后一站内蒙古二连浩特后,列车将会停留4小时左右,在这里,可以看到恢弘大气的国门、界碑以及非常有趣的火车换轮作业(我国的钢轨轨距都是严格依照国际标准的1435毫米,而接下来要经过的蒙古国和俄罗斯都是采用1520毫米的宽轨。)

第二天 列车上(蒙古国/俄罗斯)
凌晨1:25左右,列车抵达进入蒙古边境城市扎门乌德,办理入境手续后继续前进。14:35抵达蒙古首都乌兰巴托。乘务员会在苏赫巴托站,摘掉蒙古铁路餐车和硬卧车

第三天 列车上(俄罗斯)
凌晨00:53抵达布里亚特共和国首府乌兰乌德,早晨抵达贝加尔湖,火车绕贝加尔湖南岸而行,贝加尔湖是世界第一深湖、亚欧大陆最大的淡水湖,有“西伯利亚明珠”之称。09:37左右,K3到达了它在整个旅途中另一个重要的车站:伊尔库茨克洲的首府—伊尔库茨克


第四天 列车上(俄罗斯)
列车继续在西伯利亚平原上行驶,清晨从弥漫山林的迷雾开始,在一望无际的大平原上,战斗民族的车速明显加快,在傍晚时分穿过鄂毕河,抵达俄罗斯远东最大的城市新西伯利亚。


第五天 列车上(俄罗斯)
今天的国际列车奔驰在西西伯利亚平原之上,在途经石油重镇秋明后,窗外的白桦林也渐渐被针叶林取代。终于在开出叶卡捷琳堡20多公里后经过欧亚界碑,正式进入俄罗斯欧洲部分。随着距离旅行的终点莫斯科越来越近,沿途的城镇也越来越密集。

第六天 列车上(俄罗斯)/莫斯科
冻土带沉降导致的铁轨起伏丝毫不影响战斗民族的车速,一路上途经过草原、森林、湿地、山谷、戈壁,湖畔多样地貌,终于在下午13:58抵达这段充满惊奇之旅的终点,也是西比利亚大铁路0KM起点—莫斯科。
导游接站后前往享用欢迎晚宴
结束后前往酒店休息。

第七天 莫斯科/苏兹达里/弗拉基米尔
早餐后开始金环古城之旅,前往苏兹达里,抵达后参观小克里姆林宫★(约 40分钟)、乡村建筑博物馆★(约30分钟),深入体验俄罗斯中世纪古镇风情。后前往另一金环古城弗拉基米尔市:参观白石拱门、圣诞教堂(12世纪)、乌斯宾教堂、德米特里教堂,晚餐后入住宾馆休息。

第8天 谢尔盖耶夫镇/莫斯科
早餐后前往金环古城中经典的【谢尔盖耶夫镇】参观俄罗斯历史上保留下来的著名建筑,风光与东正教精神圣地-谢尔盖圣三一修道院★(约1小时)。该修道院是俄罗斯驰名世界的宗教圣地,也是俄罗斯重要的精神和文化中心
中午在小镇享用俄式风味餐

第9天 莫斯科
【卡洛明斯科娅庄园】★(入内约1小时)位于莫斯科河右岸的皇家庄园,庄园占地面积达390公顷,风景奇美、古木参天、郁郁葱葱、果园飘香,能将俄罗斯河那如诗如画的景致尽收眼底
【麻雀山观景台】【莫斯科大学】【阿尔巴特大街】

第10天 莫斯科/圣彼得堡
参考航班:SU26 SVOLED 18:40/20:10(飞行时间约1小时30分)
备注:具体航班信息以实际出票为准
【红场】及周边景点感受俄罗斯那摄人心扉的历史印痕,红场面积9.1万平方米,地面全部由条石铺成,显得古老而神圣,古俄语意为"美丽的广场"。红场及周边景有:【无名英雄纪念碑,瓦西里大教堂,亚历山大花园】亚历山大花园是克里姆林宫红墙外的一个长方形公园。这里是莫斯科人休息游玩最喜欢去的场所之一现在修建的马涅什地下商场和广场,与花园浑然一体,喷泉、雕塑随处可见。在花园内,有著名的无名烈士墓,它建成于1967年胜利节前夜。墓前有一火炬,不灭的火焰从建成时一直燃烧到现在。【莫斯科国立百货商场】(又称古姆商场)。(以上景点均为外观,游览时间约为1.5小时)
【克里姆林宫】★(入内约1.5小时,克宫每周四闭馆)在俄语中意为“内城”。位于俄罗斯首都的最中心的博罗维茨基山岗上,南临莫斯科河,西北接亚历山大罗夫斯基花园,东南与红场相连,呈三角形。

第11天 圣彼得堡
【冬宫】★(入内约1.5小时,冬宫每周一闭馆)早餐后前往以前沙皇的“皇宫”冬宫又名艾勒米塔什博物馆,于圣彼得堡的王宫广场上,冬宫是其中最主要的建筑。它与伦敦的大英博物馆、巴黎的卢浮宫、纽约的大都会艺术博物馆一起,并称为世界四大博物馆。该馆最早是叶卡捷琳娜二世女皇的私人博物馆。
【冬宫广场】【亚历山大纪念柱】【滴血教堂】


第12天 圣彼得堡
【夏宫花园】★(参观约1.5小时)坐落在芬兰湾南岸的森林中,位于圣彼得堡西南约30公里处,是世界上最大的喷泉园林,夏宫花园分为上花园和下花园,是1714年由彼得大帝下令并亲自督造的,因而又被称为彼得宫。
【涅瓦河游船】★(约1.5小时)圣彼得堡是一座水城,由几十个大小岛屿和大桥组成,又称为“北方威尼斯”涅瓦河是贯穿圣彼得堡城区的一条主要河道。美丽古典的宫殿、教堂、学院等分布涅瓦河两岸,乘船沿河上下,可以欣赏沿岸迷人风光,或是品味千姿百态的桥梁。
【伊萨基耶夫教堂】【青铜骑士像】【狮身人面像】

第13天 圣彼得堡
【叶卡捷琳娜花园+琥珀宫】★(入内约2小时) 叶卡捷琳娜宫殿在欧洲具有极高的知名度。如果说冬宫、夏宫展现了彼得大帝男性的刚强和权力,金碧辉煌,英国大使参观后说,俄沙皇是全世界最奢侈的皇帝,骄奢淫靡的气息依然沁淫着整座园林,宫殿内有世界八大奇迹之一的“琥珀屋”、是俄罗斯历史上最奢华、保存最完整的国家级宫殿。
【尼古拉教堂】【斯莫尔尼宫建筑群】

第14天 圣彼得堡/莫斯科/北京
参考航班:SU21 LEDSVO 17:15/18:45(飞行时间约1小时30分)转 SU204 SVOPEK 20:50/09:25+1(飞行时间约7小时35分)
备注:具体航班信息以实际出票为准
【彼得堡罗要塞】(入内参观约40分钟,不进教堂和监狱)它是圣彼得堡的发祥地,坐落在市中心涅瓦河右岸,是彼得堡著名的古建筑。该要塞于1703年由彼得大帝在兔子岛上奠基,它与圣彼得堡同龄。其中,最著名的是圣彼得堡大教堂,教堂的钟楼尖顶是俄国占领靠涅瓦河以及波罗的海边土地的象征。其高度为122.5米,至今仍是全市最高建筑物。
【喀山教堂】【涅瓦大街】【瓦西里岛古港口灯塔】【海军总部大厦】

第15天 北京
抵达北京首都国际机场,结束愉快的旅程。请客人认真填写旅行意见单,我们会根据您的意见不断改进。感谢您的信任与支持,祝您生活愉快!




