途惠系列 J1 5999元起【荷比奥德法意瑞+列支敦士登】莱茵河畔的蓝精灵 列士敦士登 白雪覆盖的山峰 圣诞气氛的欧洲风情 别有一般韵味
莱茵河畔的蓝精灵
列士敦士登
白雪覆盖的山峰
圣诞气氛的欧洲风情
别有一般韵味
阿姆斯特丹也是名副其实的自由之城
这里是新锐艺术家的天堂
是创新与未来的设计之都
8个充满魅力的瞬间·国家
德国|法国|意大利|瑞士
荷兰|比利时|列支敦士登|奥地利

价格班期
【荷比奥德法意瑞+列支敦士登】
东航·往返直飞
全程欧洲当地3-4星住宿
【发团日期价格】
12月7/14/21/28日
成人:5999元/人
(不含司导服务费、签证费,共计3000元,随团费一起交)
(联运+500含税)
【航班时间】
上海-罗马
MU787 1230-1910
阿姆斯特丹-上海
MU772 1215-0555+1
超级赠送
双人报名即可获赠400元以上/晚安吉拾光凡尘精品民宿一晚!


使用说明:半年内入住有效(节假日/暑假不适用),不折现,过期自动作废,以实际预约成功为准。早餐20元/人请自理。





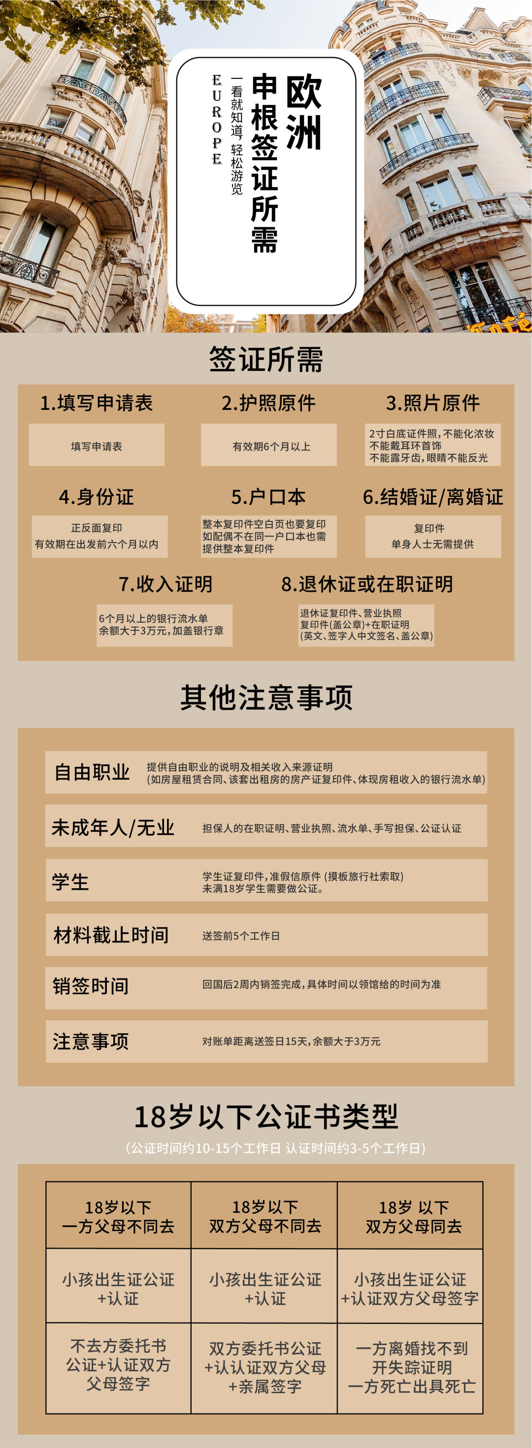
签证申请材料


解锁旅程详细💕
D1
上海-罗马
航班:MU787 1230-1910
用餐:不含餐
住宿:罗马周边3-4星酒店
上海浦东国际机场集合,公司专业领队协助您办理登机手续。
注:出团前,旅行社将出团通知书发给客人并召开出团前说明会,领队也会提前1天联系客人,告知集合地点和时间!
抵达巴黎后不用倒时差,直接入住酒店休息

D2
罗马-275KM-佛罗伦萨-111KM-博洛尼亚周边小镇
用餐:含早午餐
住宿:博洛尼亚或周边酒店
酒店早餐后,乘车前往在世界历史上都曾经留下浓重辉煌灿烂一页的【罗马】。
开启属于我们自己的“罗马假日”。2000余年文化历史的积淀,厚重而宽广:外观举世闻名的【斗兽场】、罗马帝国胜利的标杆【君士坦丁凯旋门】,永恒的经典体现【古罗马城遗址】、【帝国大道】,在这里《角斗士》的残酷场景似乎仍历历在目,《埃及艳后》里罗马城的辉煌如昨日今朝,只留下无言的古迹保留给世人追忆的念想。罗马遍地都是令人赞叹的历史古迹,而每一个古迹都有她独具魅力的来历和传说,每一个地方都有其不可错过的精彩之处。


随后乘车前往欧洲最著名的艺术中心【佛罗伦萨】。
到达市区后前往【君主广场】(游览,约10分钟)上欣赏不同时代的大理石雕像作品,如大卫雕像等,接着前往【圣母百花大教堂】(外观,约10分钟),它是一座由白色、粉红色、绿色的大理石按几何图案装饰起来的美丽的大教堂。(因佛罗伦萨有严格的停车管制,所以全程步行观光)。


结束后,入住酒店休息。
D3
博洛尼亚周边小镇-155KM-威尼斯-388KM-因斯布鲁克
用餐:含早
住宿:因斯布鲁克周边三-四星住宿
酒店内早餐后,乘车前往亚得里亚海的明珠——水城【威尼斯】(游览时间约3小时)。贵为水上之城本身就是一个水上艺术品,是一个浪漫的城市。有 117 条水道纵横交叉有“水城”“水上都市”“百岛城”等美称。

上岛后,前往游览【圣马可广场】威尼斯的地标,政治、宗教和传统节日的公共活动中心。

【圣马可教堂】整个教堂是拜占廷风格的建筑和艺术的杰作历史陈迹。 【总督府】在历史上威尼斯共和国的总督官邸和共和国政府所在地。 【叹息桥】此桥连接旧时审判庭与地牢,因犯人被送进地牢时不住叹息而得名。据说恋人在桥下接吻就可以天长地久。

【DFS VENICE】全球领先 DFS 集团旗下汇集众多国际品牌的大型商场,该店铺于 2016 年 10 月 1 日盛大开幕,占地面积约 7,000 平方米。它提供由意大利本土及各大国际顶尖奢侈品牌的商品,类目涵盖时装配饰、腕表珠宝、美妆香水、酒类食品,以及一系列当地精选的手工艺品。
结束后乘车前往酒店,入住酒店休息。
D4
因斯布鲁克-112KM-菲森-158KM-列支敦士登-131KM-琉森
用餐:含早
住宿:琉森周边三-四星住宿
酒店早餐后,驱车前往【因斯布鲁克】游览【黄金屋顶】(游览时间约为30分钟)
后前往德国南部 -巴伐利亚州,浪漫之路的起点——菲森。到达菲森的游客,不容错过半山腰上被誉为“童话般的城堡”——【新天鹅堡】(外观,约1小时)。

随后前往,列支敦士登国家首都又称邮票王国—【列支敦士登】(游览时间约1小时)“邮票王国”列支敦士登,瓦杜兹是列支敦士登公国首都,以印刷邮票著名于世,特色之一则是印在街道上的邮票。漫步瓦杜兹商业街,自由活动。

结束后乘车前往酒店,入住酒店休息。
D5
琉森-70KM-因特拉肯-270KM-法国小镇
用餐:含早
住宿:法国小镇三-四星住宿
早餐后游览历史文化名城-【琉森】(游览时间约1小时)号称是瑞士最美丽、最理想的旅游城市。这是一座依山傍水的美丽城市。 【卡佩尔廊桥】它是瑞士琉森最负盛名的景点,是琉森的标志,始建于 1333 年,也是欧洲最古老的有顶木桥,桥的横眉上绘画有 120 幅宗教历史油画。



【垂死狮子像】它是世界上著名的纪念碑雕塑之一。建造这座雕塑的目的是为了纪念在 1792 年保卫法国的杜伊勒利王宫的战斗中光荣牺牲的瑞士雇佣兵。 【天鹅广场】琉森天鹅广场位于琉森的黄金地段,是瑞士著名的购物广场。

后驱车前往乘车前往瑞士小镇-因特拉肯(游览+自由活动约3小时)一个因“欧洲脊梁—少女峰”而闻名于全球的城市。拉丁文的原意即是“两湖之间”,位于图恩湖及布里恩茨湖之间,又名湖间镇,是一个标准因观光而兴起的城市。在市中心的何维克街上,一片名为Hohematte的宽广绿地上,可以清楚的远望美丽的少女峰身影,不论你何时从这片绿地擦身而过,都可以随时与少女峰的美丽相遇。
结束后乘车前往酒店,入住酒店休息。
D6
法国小镇-331KM-巴黎
用餐:含早晚
住宿:巴黎或周边三-四星住宿
酒店内早餐后,开车前往巴黎,游览光芒四射的花都巴黎。穿过流光溢彩的【香榭丽舍大道】,直达代表着法国民族精神、标榜拿破仑功绩的【凯旋门】,星星大道如彩带铺展,亲身体验法国人特有的浪漫主义情怀。
结束后,入住酒店休息。


D7
巴黎
用餐:含早午
住宿:巴黎或周边三-四星住宿
酒店内早餐后,前往法国历史的见证地【协和广场】,在这里可以外观国民议会、埃及方尖碑、法国海军总部、皇家杜勒丽公园、克里雍饭店(以上景点游览,约1.5小时)。在这里你可以看到香水的制造过程。接着前往游览最顶级的百货公司之一的【老佛爷】和【DFS】。
结束后,入住酒店休息。
D8
巴黎-316KM-布鲁塞尔
用餐:含早午
住宿:布鲁塞尔周边三-四星住宿
酒店早餐后,前往巴黎最繁华的【奥斯曼大街】(游览时间约为2小时左右)。我们将参观花宫娜香水生产地——【花宫娜香水博物馆】(游览时间约为1小时左右)
结束后,入住酒店休息。
D9
布鲁塞尔-142KM-埃尔斯豪特风车村-98KM-阿姆斯特丹
用餐:含早午
住宿:意大利小镇周边三-四星住宿
随后乘车前往荷兰首都——【阿姆斯特丹】(游览时间约3小时)荷兰的文化中心,管弦乐团、芭蕾、剧场、博物馆、美术馆和两所大学。其中荷兰国家博物馆和凡·高博物馆是这里最著名的博物馆。阿姆斯特丹音乐厅及其管弦乐团都享有盛名。自16世纪以来,阿姆斯特丹的文化活动逐渐活跃。17世纪中业,阿姆斯特丹建立了第一座剧院,迎来了芭蕾舞。18世纪,法国剧院又在这里流行。19世纪,以杂技表演和音乐为代表的通俗文化逐渐流行。之后,荷兰国立博物馆在这里建成;荷兰王家音乐厅乐团在这里组建。

【运河带】其主要景点都集中在大约1.5公里半径的运河带中。领略阿姆斯特丹水上魅力的最好的方式莫过于运河观光游船。透过玻璃船顶和玻璃窗可以欣赏到两岸鳞次栉比的17世纪山形墙建筑。它们色彩斑斓、形状各异,华丽而富有历史感。如今,这座城市最重大的庆祝活动如国王节和同性恋游行都会在运河上举行。
结束后乘车前往酒店,入住休息。
D10
阿姆斯特丹-上海
参考航班: MU772 1215-0555+1
用餐:含早
住宿:飞机上
酒店内早餐后,在导游带领下前往机场办理登机、退税等各项手续后搭乘国际航班返回上海。
D11
上海
用餐:不含餐
住宿:航机上
安全抵达华东各地机场,结束愉快行程,各自返回温暖的家。
温馨提醒:请各位贵宾将每一段登机牌及护照原件交给接机人员注销签证,以便保持出国良好记录,并请保持通信畅顺。(销签时间约20-30个工作日)
本行程仅作界定旅游线路、游览内容之用,具体安排(包括航班调整)以出团说明会上的行程为准,具体行程可能根据实际情况作出调整,敬请客人配合。

旅游费用说明
报价包含:
1.机票:上海至欧洲往返国际机票团队票经济舱含税;
2.酒店:当地三-四星级酒店以两人一间为标准;
3.用车:境外旅游巴士及外籍司机,根据实际人数全程选用当地45座空调旅游车,保证一人一个正座。;
4.全陪:专业中文导游服务,欧洲团队一般只派一名领队全程讲解及陪同,不再另派当地导游。;
5.行程内所标明已含的正餐(5菜1汤,不含酒水)餐标8欧/人/餐;
6.儿童价:大小同价;
报价未含
1.境外旅行保险费、航空保险费、行李保险费、超重行李费;
2.酒店客房、行李员、餐馆等其它自愿支付小费;
3.各项私人额外费用如:洗衣、长途电话、酒水等消费;
4.行程安排外之任何观光项目及自费活动(包括这些活动期间的用车、导游和司机服务等费用);
5.单人间房差 2450元/人;
6.因私人原因、交通延阻、罢工、台风或其它不可抗力因素而产生的额外费用;
7.除所含费用之外的任何费用;
8.自费项目价格参考自费项目表;
9.全程司机、导游服务小费2000元/人。
10.申根ads团签费用1000元/人。
游客取消规则
旅游者报名确认后,收取订金5000元/人以保证出游团队的名额预留;
1、团队出发前30日外取消,退还订金;
2、出发前30日(含30日)至送签前取消,收取订金5000元/人;
3、送签后,旅游者取消行程,收取机票损失、签证费、车辆、酒店、欧洲内陆机票、火车票、门票损失;
4、因客人个人原因取消行程,需要根据以下标准支付已经产生的费用;
1)出发前30日至15日,团费总额的10%
2)出发前14日至7日,团费总额的20%
3)出发前6日至4日,团费总额的70%
4)出发前4日至1日,团费总额的85%
5)出发当天取消,收取100%团费
★如按上述约定比例扣除的必要的费用低于实际发生的费用,旅游者按照实际发生的费用支付,但最高额不应当超过旅游费用总额。
★因部分旅游资源需提前预订的特殊性,本产品线路在出行前30天外取消的,也将产生实际损失,具体损失包括但不限于机票、酒店等也将按实际损失收取。
关于另行付费旅游项目的说明
各位贵宾:为了深入的体验欧洲各地的风情,更精致的享受欧洲地域文化,您可自愿参加以下项目:
游客和报名旅行社已签订《出境旅游合同》,在行程中游客和地接旅行社双方充分协商一致后才,安排另行付费的旅游项目,旅行社及导游不得以任何方式强迫游客。各位贵宾可以在自行斟酌并完全自愿的情况下对上述项目进行选择,以此来丰富自己美好的旅行体验。
|
法国 |
活动 |
参考价格 |
说明 |
|
卢浮宫 人工讲解 |
€90 /人 |
拥有官方讲解资格的专业的中文讲解人员带您走进世界四大博物馆之一的卢浮宫,详细了解镇宫三宝“断臂维纳斯”、“胜利女神尼卡”和“蒙娜丽莎”的历史并做精彩的讲解。 |
|
|
凡尔赛宫(不含后花园) |
€90/人 |
作为法兰西皇权鼎盛时代的见证者,欧洲所有皇宫的范本,凡尔赛宫被誉为所有到访欧洲的游客最值得参观的皇家宫殿。她的美丽优雅和富丽堂皇,如果不是亲临所见是绝对难以想象的! |
|
|
巴黎圣母院 |
€30 /人 |
世界四大教堂之一,巴黎心脏,电影巴黎圣母院拍摄地点,见证了路易十四婚庆,拿破仑加冕,庆祝二战胜利等场面 |
|
|
塞纳河游船 |
€50 /人 |
巴黎城市就是沿塞纳河发展起来的,左右两岸景色十分优雅壮观。在船上可以一边欣赏沿途美景,一边聆听中文讲解,领略法式浪漫 |
|
|
巴黎夜游 |
€90 /人 |
没看过巴黎夜色,怎么算到过巴黎?闻名于世的“夜巴黎”,活色生香的法式夜生活和晚上的各色灯光使这个欧洲之都更显婀娜多姿,让人毕生难忘!夜晚璀璨灯光下,铁塔愈发迷人,各条大街小巷更散发出令人无法抗拒的浪漫气息。 |
|
|
枫丹白露宫 |
€90 /人 |
枫丹白露宫原意为“美丽的泉水”,是法国最大,保存最完美和谐地融合一起,强烈地影响了法国和欧洲艺术的演变。这里有除大英博物馆之外最多的中国文物珍品的展览! |
|
|
红磨坊表演 |
€175 /人 |
具有法国特色的歌舞表演,翻滚的裙摆、动感的舞步、强劲的弹跳等全场表演 |
|
意大利 |
活动 |
参考价格 |
说明 |
|
维罗纳 |
€30/人 |
参观莎士比亚的名作《罗密欧与朱丽叶》的男女主角罗密欧与朱丽叶的故乡,也是世界青年男女膜拜的爱情场所——维罗纳。维罗纳被视作意大利第二大的古罗马化城市。城内至今依然保存着从古代、中世纪一直到文艺复兴时期的经典建筑如著名的圆形竞技场、大圣泽诺大教堂和罗马剧场、大量纪念碑和一座完好的斗兽场。在过去漫长的岁月中,这座写满仇恨和战争历史的小城一直被人们看作军事重镇、历史古城。
|
|
|
贡多拉 |
€60/人 |
在有限的时间里,游览威尼斯水城之精华的唯一方式,感受茜茜公主的浪漫,意大利船夫熟练的技巧带您漫游在水道胡同之间。 |
|
|
黄金大运河 |
€60/人 |
感受威尼斯共和国时代伟大建筑风采,乘坐电影007场景中快艇,穿越黄金大运河,途径280个贵族豪宅和莎士比亚名著中里亚托桥,领略交汇的东西方文明! |
|
|
歇尔庙内+加尔达湖游船 |
€70/人 |
乘船游览意大利面积最大的湖泊加尔达湖。加尔达湖在米兰和威尼斯之间的阿尔卑斯山麓下,环湖的加尔登萨那公路,风景优美壮丽,湖区有很多古老的城镇、古堡、修道院,是意大利和欧洲人最爱的夏季度假圣地之一。 |
|
|
罗马深度 |
€80/人 |
让您更加深入的了解罗马,可以参观许愿池(维修中)、西班牙广场让您看到不一样的古都风情。 |
|
|
意大利风味餐 |
€50/人 |
在浪漫水都享受意大利风味餐,含墨鱼面,海鲜,提拉米苏意式甜点,沙拉,比萨等,享受下意大利式的餐点。 |
|
|
佛罗伦萨老宫 |
€50/人 |
老宫是一座城堡建筑。外观庄重朴素,带城垛的塔楼威武雄壮。1859年这里被改成国立博物馆,是世界上重要的博特馆之一。主要收藏文艺复兴时期的雕刻作品和历代小型艺术品。 |
|
|
比萨斜塔(不登塔) |
€60/人 |
世界著名景观,意大利的标志之一,由于它的倾斜以及建筑特色使得比萨斜塔有着独一无二的美丽,引得世界各地游客在这座著名的斜塔下赞叹不已。 |
|
瑞士 |
活动 |
参考价格 |
说明 |
|
阿尔卑斯雪山 |
€120/人 |
瑞士最负盛名的滑雪胜地、感受雄伟壮丽的阿尔卑斯山。 |
|
|
少女峰 |
€190/人 |
乘坐欧洲最长的齿轮火车登上阿尔卑斯山最高的火车站,欧洲最大的阿莱奇冰川,冰宫,沿途欣赏草原、山川、村庄,风景秀丽。 |
|
|
金色山口列车 |
€100/人 |
金色山口列车是瑞士著名的观景列车,从莱芒湖畔的蒙特勒到琉森湖畔的琉森,沿着阿尔卑斯山山脉,一路行进。将日内瓦湖、图恩湖、布里恩茨湖和琉森湖等瑞士风光最美的湖泊连接在一起。明丽的湖水,雄伟的阿尔卑斯山,悠闲的牧场,美丽的葡萄园——您可以尽情享受多彩的风景。可以把瑞士的山水尽收眼底。真正的可以近距离的感受到瑞士的美。 |
|
|
琉森湖游船 |
€50/人 |
蜜月湖泊——琉森湖,一小时的游船将湖光山色倒影在清澈的水中,让您与白天鹅一起陶醉在美丽的回忆里。 |
|
|
瑞士伯尔尼 |
€40/人 |
瑞士的首都,阿勒河把该城分为两半,西岸为老城,东岸为新城,横跨阿勒河的7座宽阔大桥把老城和新城连接起来。旧城区(伯尔尼古城)今日已成为联合国教科文组织核定的世界遗产。 |
|
荷兰 |
海牙游览 |
€50/人 |
海牙是荷兰的首都,也是欧洲古老的城市之一,它拥有悠久的历史文化,令人叹为观止的建筑,以及繁华的商业活动。来到海牙,游客可以欣赏到它独特的风景,体验到它的历史文化,了解它的商业活动,以及它的社会文化。 |
|
鹿特丹城市游览 |
€50/人 |
鹿特丹港自然条件优越。处于英国、德国和法国三大工业发达国家的中心部位,是三国及欧洲西部各国大宗物资运输中转的必经之路和首选港口。 |
|
|
阿姆斯特丹游船 |
€50/人 |
有着“北方威尼斯”之称的阿姆斯特丹,更是有160多条运河水道,千余座桥梁连接,构成了长达75公里的运河网。运河就是这个城市的血液,为其源源不断地注入活力,在运河边能看到最美丽的城市风景,因此,乘游船便成了游览阿姆斯特丹的必选项目。 |
|
|
埃尔斯豪特风车村游览 |
€50/人 |
小孩堤防风车群Kinderdijk联合国教科文组织世界文化遗产。一共保留了19座风车。刚好遇到晴天,超级美的一个小村庄。传说15世纪发生大洪水时,曾有一个睡在摇篮里的孩子随着一只小猫咪漂流到此地,小孩堤防因此得名。 |
关于以上另行付费旅游项目,做以下说明:
一、另行付费旅游项目参加与否,由游客根据其个人意志,自愿、自主选择,如游客不选择另行付费旅游项目,导游则与游客商量,并做出游客可以接受的其他安排或者自由活动。
二、另行付费旅游项目价格已含另行付费旅游项目的门票(如有)、司导服务费、交通费等:儿童、老人等人群与成人同价。
三、达到另行付费旅游项目对应的成行人数(25 人),且在时间、天气等因素允许的前提下,导游会予以组织,如因前述原因无安排另行付费旅游项目的,所收款项会全额退还给游客;
四、另行付费旅游项目的具体时间安排,会根据实际团队在境外的情况由导游协调安排。且须在保证正常游览行程的基础上进行安排,如时间不允许,则将不会安排。
五、如因报名人数不够(不足 25 人)无法根据另行付费旅游项目的价格安排自选项目,导游可以与游客协商确定新的价格。另书面确认。
六、游客自愿选择的另行付费旅游项目费用,可以在旅行社组织另行付费旅游项目前交给导游。
七、另行付费旅游项目一旦选择并付费后,如游客要求取消,导游将扣除已经支付且不可退还的费用后,将金款退还游客。
游客自愿选择的另行付费旅游项目,所选项目内容及价格详见《另行付费旅游项目列表》。
项目费用合计(小写):
(币种):
并确认以上说明条款。
游客签名: 日期: